Eve Online cover
Eve Online screenshot
Linux PC Mac Steam Epic
Genre: Role-playing (RPG), Simulator, Strategy

Eve Online

Capsuleer Day XXII is Coming on 15 April

Intrepid capsuleers,

The Drifter Crisis is about to reach its breaking point, and you might be the deciding factor. Capsuleer Day XXII, codenamed Nexus Reckoning, begins on 15 April. It’s a full-scale seasonal event with daily login rewards, exciting and lucrative challenges, as well as a faction-driven war that spans wormholes, Pochven, and empire space. The turning point is almost here. It’s time to act.



The War for the Hives Rages On


The Race for the Hives event is over, and the five top-scoring factions are establishing a presence inside Drifter wormhole systems. Here are the results for the highest scoring factions, top contributors, and contributions over time:






These intrepid factions will not stand alone; they will rely on capsuleer support to hold ground, defend against retaliation, push deeper, and ultimately secure control of the Drifter systems.

At the start of Capsuleer Day, Drifter wormhole space will see massive overhauls, with two new combat sites revealed: the Labyrinth Complex, which will be gated to Tech II battlecruisers, and the Nexus Point, where an even greater threat lurks. The deeper you go, the higher the stakes and the greater the rewards!


Keep in mind that this is not a one-sided conflict. The Drifters are expected to retaliate, and as a last stand is mounted, pilots in all areas of New Eden will be able to do their part to influence the escalating struggle. No region will be untouched by the war, and all capsuleers can find ways to contribute.

All Playstyles Needed


Every kind of capsuleer is needed in the Nexus Reckoning. Whether your strengths lie in combat, exploration, hacking, manufacturing, or market manipulation, there are ways to contribute – and profit. Industrialists and manufacturers will find new roles in supporting the conflict. Constructing and distributing key items will shape how the war unfolds and who comes out ahead.


The event’s seasonal reward track offers exclusive SKINs, ships, and rare items to those who complete challenges across these different activities. Content in Drifter wormholes will grant the most progress on the track, but opportunities to earn great rewards will exist in all areas of New Eden.

The Spoils of War


Among the rewards on offer this Capsuleer Day are new Drifter-themed SKINs, SKINR design components, boosters, mutaplasmids, and maybe even SoCT ships. The new combat sites may lead to experimental officer modules, and traders in the Labyrinth Complex may offer rare Drifter faction modules and volatile boosters.

SKINs earned through the event reward track will be bound to your account, a permanent mark of your achievement. However, loot recovered from challenge sites, including SKINs, filaments, crates, and consumables, will be fully tradable, opening opportunities for economic profit and market speculation.

In parallel, a full set of daily login rewards will be up for grabs! Log in each day to earn prizes that increase in value the longer you stay engaged. The big reward for Omega clones unlocks on 6 May, just as the conflict reaches its peak. Omegas can claim both reward tracks, and upgrading mid-event unlocks all missed rewards retroactively.

Make Your Mark on Any Front


Event content will surface through the Agency and AIR Opportunities, guiding capsuleers toward combat encounters, hacking sites, mining opportunities, and more. Some Drifter Crisis content will remain active, but will now be available outside Crisis systems. In addition, the Horizon Siege Point site will return, with some modifications, inside Pochven and wormhole space.


Capsuleers from all walks of New Eden can get involved, interfere, profit, or prey on the unprepared. PvPers looking to disrupt fleets or pick apart explorers will find rich hunting grounds, especially in wormhole space.

This is a shared battlefield. No matter where you live, you will find action in your space.

Prepare for the Final Stand


This is the culmination of a long and escalating war, and your actions will define how it ends. The factions leading the charge into Drifter space may emerge victorious, or they may be driven out. If the Drifters win, the consequences could reach far beyond wormholes. If capsuleers succeed, they may help pave the way for factions to discover opportunities to begin research into some of the most dangerous and powerful technology in New Eden.

The last days of Nexus Reckoning will see even more dramatic events take place, playing out across empire space and inviting all capsuleers to participate. Capsuleer Day XXII ends on 15 May, and until then, every login, every combat encounter, every choice matters. This is the final phase of the Drifter Crisis, and you will make a difference. 

https://store.steampowered.com/app/8500/EVE_Online/

https://store.steampowered.com/app/1872800/EVE_Vanguard/

More News:


Drifter Crisis
https://store.steampowered.com/news/app/8500/view/532092240505342340
https://store.steampowered.com/news/app/8500/view/562489816939233321
https://store.steampowered.com/news/app/8500/view/499437972949565692

Dr. Becky Smethurst at EVE Fanfest 2025

Visionary capsuleers, 

EVE Fanfest 2025 is bringing science to the stars, real and virtual. Dr. Becky Smethurst, award-winning astrophysicist, author, and science communicator, will be one of the guest keynote speakers on the main stage at Harpa, as well as Dr. Ronald Turner, NASA scientist and EVE Online player. 

Dr. Becky Brings Science to the Masses 



Dr. Smethurst, a researcher at the University of Oxford, has made it her mission to unravel the secrets of black holes and the formation of galaxies. With a PhD in astrophysics and a career dedicated to understanding the universe’s most extreme phenomena, she’s become one of the most recognizable voices in modern science. Her YouTube channel, Dr. Becky, has over half a million subscribers who tune in regularly to watch her break down complex astrophysical concepts with clarity and enthusiasm. 



She is the author of A Brief History of Black Holes: and why nearly everything you know about them is wrong, and Space: 10 Things You Should Know – The secrets of 14 billion years for people short on time, as well as writing the foreword to Cosmos: Explore the Wonders of the Universe by DK Publishing.  

Capsuleer Scientist 



Dr. Turner, a senior science advisor at NASA, is a leading expert in space radiation risk, analyzing the dangers that cosmic rays and solar storms pose to deep-space explorers. His work directly contributes to the safety of future astronauts venturing beyond Earth’s orbit. Outside the lab, he’s also a capsuleer, navigating the perils of New Eden as an EVE player. His perspective bridges the gap between real-world spaceflight and the grand-scale conflicts of EVE Online. 

This is your chance to hear from two experts who live and breathe space, whether through telescope or starship hulls. Tune in to the Fanfest livestream on CCP TV to witness the collision between the science of the real and virtual worlds. 



More News:


Drifter Crisis
https://store.steampowered.com/news/app/8500/view/532092240505342340
https://store.steampowered.com/news/app/8500/view/562489816939233321
https://store.steampowered.com/news/app/8500/view/499437972949565692

Pulse
https://store.steampowered.com/news/app/8500/view/508449788991111300

DEV BLOGS
https://store.steampowered.com/news/app/8500/view/508447709615621587
https://store.steampowered.com/news/app/8500/view/508447709615622637

EVE Evolved
https://store.steampowered.com/news/app/8500/view/508447709615621246
https://store.steampowered.com/news/app/8500/view/508447709615620919

Pulse | Major Update, Race for the Hives

The Pulse, your source of news from New Eden, comes to you from the heart of Jita 4-4!



This episode contains details on the following:

00:00 - Intro
00:22 - Revenant Major Update – Part 1
01:00 - Revenant Major Update – Part 2
02:14 - Race for the Hives event
03:38 - EVE Evolved
04:10 - Charity Cup and Frigate Free For All
05:00 - EVE Vanguard updates
05:34 - Offers
06:07 - Outro

Revenant Major Update
https://store.steampowered.com/news/app/8500/view/532092240505342420

Race for the Hives
https://store.steampowered.com/news/app/8500/view/532092240505342340

EVE Evolved
https://store.steampowered.com/news/app/8500/view/802308936293156947

Patch notes
https://www.eveonline.com/news/view/patch-notes-version-22-02#h2-4

New Eden News
https://universe.eveonline.com/new-eden-news

FFFA
https://eveoganda.blogspot.com/2025/03/frigate-free-for-all.html

EVE Vanguard
https://discord.gg/evevanguard

https://store.steampowered.com/app/8500/EVE_Online/

https://store.steampowered.com/app/1872800/EVE_Vanguard/

More FPS for you! New rendering tech now live

Rapid capsuleers,

Revenant just got a major update, and the evolution continues. New Eden now moves faster, flows smoother, and feels more vibrant than ever. The new GPU-Driven Rendering Pipeline is now live, boosting performance and unlocking a more responsive, immersive experience for DirectX 12 and macOS. Battles unfold with greater fluidity, your ship reacts with razor-sharp precision, and the vastness of space stretches before you with even greater clarity.

This is not just an upgrade – it’s evolution in motion. With an average of 10-30% higher FPS in busy scenes, every decision, every dogfight, and every daring escape is now sharper, faster, and more thrilling than ever. And this is only the beginning, paving the way for even more graphical enhancements in the future.


https://store.steampowered.com/app/8500/EVE_Online/

https://store.steampowered.com/app/1872800/EVE_Vanguard/

More News:


Drifter Crisis
https://store.steampowered.com/news/app/8500/view/532092240505342340
https://store.steampowered.com/news/app/8500/view/562489816939233321
https://store.steampowered.com/news/app/8500/view/499437972949565692

DEV BLOGS
https://store.steampowered.com/news/app/8500/view/508447709615621587
https://store.steampowered.com/news/app/8500/view/508447709615622637

EVE Evolved
https://store.steampowered.com/news/app/8500/view/508447709615621246
https://store.steampowered.com/news/app/8500/view/508447709615620919

Revenant Major Update

Capsuleers,
A wave of impactful updates has landed in New Eden, addressing everything from capital ship production costs to Factional Warfare and force projection. These changes, shaped by community feedback and discussions with the CSM, set the stage for a more balanced, engaging, and competitive universe.

Industrial Overhaul


Manufacturing capital ships and Tech I battleships is now cheaper, reducing the resource strain and making fleet deployments more feasible. Lower costs mean less risk when bringing these hulls to battle, reinforcing their role in fleet warfare.

Mining Sovereignty Upgrades


Nullsec mining operations are seeing major boosts. Tier 1 and 2 mining sites now provide more ore from fewer but larger asteroids, reducing travel time and inefficiency. A new Tier 3 mining site, designed for capital-scale operations, offers enormous asteroids rich in resources. Mordunium refinement has been buffed to improve Pyerite availability, while Mercoxit yields increase across nullsec. Additionally, a new ORE deep core strip mining laser enhances efficiency for barges and exhumers, giving industrialists a powerful new tool for mining Mercoxit.

Factional Warfare: Seagulling Fix & Anti-Pirate Incentives


A critical fix is coming to Factional Warfare battlefield sites: payouts now require active participation, eliminating passive “seagulling” rewards for those who linger without engaging. This change is being tested on Battlefield sites before expanding to other areas. Additionally, anti-pirates can now claim new rewards, including valuable loot from Forward Operating Bases and roaming NPCs, increasing the stakes in Pirate Insurgencies.

Force Projection Adjustments


Ansiblex jump gates are becoming more vulnerable, creating new strategic opportunities for those looking to disrupt enemy logistics. Capsuleers using these gates will now land closer upon arrival, making them easier to intercept. Additionally, Ansiblex gates will no longer auto-repair and must be actively repaired like Metenox moon drills. Warp disruptors and interdiction bubbles will now prevent gate use, further limiting force projection and making nullsec movement more tactical.

Planetary Industry Enhancements


Capsuleers managing planetary colonies will enjoy major quality-of-life improvements. UI enhancements, multi-select for schematics, and the ability to reset extractors make operations smoother than ever. Hotspots will still shift over time, ensuring active management remains key to maximizing output. One of the reasons this is now moving out of beta is thanks to feedback and participation from capsuleers.

Pochven Filament Changes


Tactical retreats through Pochven just got harder. Filaments now feature a spool-up time, preventing instant extractions. Additionally, their activation leaves a detectable trace on D-Scan and can be probed with combat scanners, allowing pursuit and counterplay. This is the first step in a broader look at Pochven travel mechanics.

Ship & Fleet Tweaks


Following discussions at the latest CSM summit, several ship balance adjustments have been made. Heavy interdiction cruisers can now fit cynosural field generators, adding new strategic options for fleet commanders. Also, ECM burst jammer restrictions have been tightened to prevent unintended abuse.
Warp speeds across ship classes are being standardized for more consistent travel mechanics and better fleet balance. Heavy assault cruisers (HACs) will see a slight warp speed reduction to align with their Tech I counterparts, while specialized ships will retain their warp bonuses where appropriate for their roles.
Additionally, fleets will receive new quality-of-life updates, including the ability to disband and reform fleets faster and set maximum fleet sizes. Fleet commanders also gain a new repair beacon mechanic, allowing them to designate non-fleet allies for remote repairs.

Equinox Adjustments


Mercenary den infomorph output is being reduced to stabilize the market, and Metenox moon drills now require more magma reagents. This adds new considerations for nullsec industry.
This is just the beginning. Expect more refinement as New Eden continues to evolve. There are also many more things in this update than mentioned here, and you can check out the full details in the patch notes.

https://store.steampowered.com/app/8500/EVE_Online/
https://store.steampowered.com/app/1872800/EVE_Vanguard/


More News:


Drifter Crisis
https://store.steampowered.com/news/app/8500/view/532092240505342340
https://store.steampowered.com/news/app/8500/view/562489816939233321
https://store.steampowered.com/news/app/8500/view/499437972949565692

DEV BLOGS
https://store.steampowered.com/news/app/8500/view/508447709615621587
https://store.steampowered.com/news/app/8500/view/508447709615622637

EVE Evolved
https://store.steampowered.com/news/app/8500/view/508447709615621246
https://store.steampowered.com/news/app/8500/view/508447709615620919

Drifter Crisis: Race for the Hives

Capsuleers, 

The storm is breaking. The time to act is now. The Drifter Crisis is escalating as the empires, corporations, and pirate factions of New Eden push back. Capsuleers are called upon to take up arms in a Race for the Hives, not for personal glory, but to carve out a future for their chosen faction in the war against the Drifters.

Fight for Your Faction


A seasonal challenge and reward track has been introduced, giving capsuleers the chance to score points for one of 10 factions as they push back against the Drifter threat. While they share a common goal, these factions are not allies. They are rivals, each seeking to claim power, resources, and strategic footholds in the war, as they race for the Drifter hives.

Align yourself with one of these factions: 

  • Gallente 
  • Amarr 
  • Minmatar 
  • Caldari 
  • Angel Cartel 
  • EverMore 
  • Society of Conscious Thought 
  • Triglavian Collective 
  • Upwell Consortium 
  • EDENCOM
 
By completing event challenges, you will earn points that can be assigned to your chosen faction. At the end of the event, the top five factions will launch the next phase of the war by directly occupying Drifter wormhole systems. 

The Stakes Are High and Getting Higher


The outcome of the Race for the Hives will determine which factions gain a foothold in Drifter space. Those who rise to the challenge will reap the rewards, not just in valuable loot, but in faction supremacy over the Drifter threat.

Rewards include a selection of volatile boosters to enhance your combat performance, alongside an exclusive Drifter Plugsuit – a piece of apparel that will mark its owner as a veteran of this critical battle.

The War Rages On
This is not just another fight. The factions of New Eden see an opportunity to seize what the Drifters have taken, and they will stop at nothing to secure their claim. The Drifters will not fall easily, and only the strongest factions will have what it takes for what is to come. 

Keep an eye on New Eden News for live updates on faction standings and strategic developments as the battle unfolds. 

Will you help your faction claim the Drifter Hives? 

https://store.steampowered.com/app/8500/EVE_Online/
https://store.steampowered.com/app/1872800/EVE_Vanguard/


Related News:


https://store.steampowered.com/news/app/8500/view/499437972949565692
https://store.steampowered.com/news/app/8500/view/562489816939233321

EVE Evolved: More FPS for less CPU

Performance-hungry capsuleers

A recent EVE Evolved blog discussed how Quasar allowed for big improvements in how network communication is managed for features like SKINR. In this final installment of a series of dev blogs spotlighting EVE Evolved initiatives, the conversation moves nicely onto client performance and discusses a graphical rendering improvement scheduled for release in March. 

Trinity


From flying in small, beautiful dungeons to fleet fights containing thousands of players, the number of situations players can find themselves in is vast. This provides a lot of technical challenges that are unique to EVE Online, all of which impact how the game feels and plays.

One of those challenges is “How do you display all of this on a screen?” For this, EVE uses its own rendering engine, named Trinity. Rendering engines are incredibly intricate, but to summarize and simplify, they need to do a huge number of complex calculations as fast as possible, so the game looks beautiful and runs as smooth as possible.

Trinity has a lot of different potential circumstances to deal with, especially when it comes to computer hardware. Some play EVE Online on old hardware, while others upgrade their system almost every year with the latest cutting-edge technology. This range means that there is no ‘average’ hardware for playing EVE, and that rendering must be ensured on all these systems.
From a gameplay perspective, EVE has a vast number of different styles. While trading in a station is fairly deterministic when it comes to rendering, flying in nullsec and being hotdropped by a huge fleet is a bit more complex. The game has to load many assets into memory simultaneously and render all of them while trying to keep the framerate as high as possible.

To make matters more complex, EVE is 22 years old, and new assets are added constantly. Graphical features added a decade ago would have targeted the computer hardware of that time, but it will run significantly faster on modern hardware. Bringing the latest rendering features to EVE while ensuring existing assets aren’t broken in the process can be a challenge, given the thousands of unique models and textures across New Eden.

For all these reasons, changes to Trinity must be made with care.

Performance


At Fanfest 2023 a future vision for some of planned changes was presented. One of these features, known as a GPU Driven Pipeline, is a technical change in the way the CPU and GPU work together. Traditionally, rendering a scene involves the CPU figuring out what to send to the GPU, and then the GPU doing the work. While the linked presentation goes into more detail, a more modern rendering pipeline allows the GPU to do more of these calculations overall, reducing the CPU overhead. This is great for a few reasons:
  • EVE is often CPU-bound, meaning the CPU is the limiting factor and not the GPU. Freeing up the CPU in these situations can be very beneficial.

  • A modern GPU can render more frames with this approach – it’s just simply faster due to the advances DirectX 12 (Windows) and Metal (macOS) offer with modern GPUs.

  • It makes adding or changing features in the codebase easier, allowing improvements to reach capsuleers faster. In addition, it simplifies processes for artists bringing new assets to the game.

Performance improvements depend on the specific CPU and GPU combination of each PC, with the biggest benefits happening when the CPU can’t provide enough data to the GPU. This happens fairly frequently with EVE, even on well-balanced computer specifications, simply due to the engine architecture and the emergent gameplay possibilities. You may have noticed this in fleet fights, where the CPU load in the client can be quite high, causing framerate reductions even when the GPU can handle more.

In a typical computer system with balanced components, these changes result in significant improvements. In rarer cases where a fast GPU is paired with a slower CPU, the performance increase can be even more impressive. When changes are made to Trinity, a dedicated tool called “EVE Probe” is used. It has one job: to allow testing of just the rendering and audio engines. It’s a lightweight application that excludes other systems needed to play EVE Online, such as UI, network stack, or even keyboard and mouse input! This approach enables reliable performance testing outside the chaotic live server environment.

One of our most popular test scenes is called the “Cube of Death,” which has been covered in previous dev blogs. In short, the test features 1,000 evenly spaced and stationary ships. They can also shoot at each other, resulting in mesmerizing visuals! It’s proven effective for clear before-and-after performance comparisons. 


After running this test across different hardware, performance typically increased between 10 to 30% FPS on DirectX 12. In some cases, it was even higher: The AMD 6800XT saw a massive ~52% improvement at 4k in one test!

macOS is a little different. In 2020, Apple released the “M1” SoC, which has both a CPU and GPU together on the same chip. These chips have a CPU and a GPU that are well-matched and work much more closely together than in a typical Windows system. Additionally, most macOS users have high-resolution screens that push the GPU’s limit even further. At high resolutions (4k and above), performance remains roughly the same, but at lower resolutions (like 1920 x 1200) this change can easily increase framerates by 25%.

Here is a small selection of example systems and the increase they saw at the highest settings in EVE Probe:

[table] [tr] [td]CPU & GPU[/td] [td]Resolution[/td] [td]FPS Before[/td] [td]FPS After[/td] [td]FPS % Increase[/td] [/tr] [tr] [td]i7-7700 CPU & GTX 1060[/td] [td]1920 x 1080[/td] [td]40[/td] [td]53[/td] [td]32%[/td] [/tr] [tr] [td]Ryzen 7 5800X & Radeon RX 6800 XT[/td] [td]3840 x 2160[/td] [td]46[/td] [td]70[/td] [td]52%[/td] [/tr] [tr] [td]i7-11700 & RTX 4070 Ti[/td] [td]3840 x 2160[/td] [td]44[/td] [td]61[/td] [td]38%[/td] [/tr] [tr] [td]Ryzen 7 7800X3D & Radeon RX 7800 XT[/td] [td]3840 x 2160[/td] [td]60[/td] [td]68[/td] [td]13%[/td] [/tr] [tr] [td]Mac M1 Max[/td] [td]1920 x 1200[/td] [td]34[/td] [td]43[/td] [td]26%[/td] [/tr][/table]


The GTX 1060 is now almost nine years old, so asking it to manage 1,000 ships at the highest settings is quite demanding. These framerates can usually be increased further by lowering the graphical settings, making it fairly easy to hit 60 FPS on this card with only minor adjustments. That’s quite impressive given the age of the card and what it’s being asked to render!

This increased performance update is scheduled for release in March. Simply ensure that DirectX 12 is enabled in the launcher. If DirectX 12 is not available to you, then you will still get a small improvement on DirectX 11.

What’s next?


The move to a GPU Driven Pipeline required significant refactoring of Trinity, but it sets EVE up nicely for the development of more features, unlocking better performance, and increasing graphical fidelity in the future. You may already have seen some of these improvements in mass tests last year, such as upscaling and raytraced shadows. Although not ready for release to Tranquility yet, these tests validated the approach taken. A huge thank you goes out to everyone who participated in the tests last year and this past weekend. Your contribution really helps!

With the GPU now used more efficiently, more situations in the client will be GPU-limited (even though the overall framerate is higher). Upscaling solutions will enable even higher framerates in these scenarios. More details on that will follow in future dev blogs.

This concludes the current series of blogs spotlighting EVE Evolved initiatives. We hope you have enjoyed getting a peek into the engine bay. Remember, evolution in New Eden never stops- the work continues, ever-improving and advancing. Fly safe and stay curious.

o7

https://store.steampowered.com/app/8500/EVE_Online/

https://store.steampowered.com/app/1872800/EVE_Vanguard/

Equinox Mining Balance, Philosophy and Learnings

TL;DR

  • A number of mining changes are going out to alleviate a number of problems in Nullsec. 
  • We don’t anticipate these will be a one-and-done fix. 
  • I’ll check in with the community every two weeks and we’ll make additional adjustments around every four weeks until we get the ecosystem to a healthy place. 

Hey folks, I’m CCP Okami, the Game Design Director on EVE Online. 

I started on the EVE Online team while we were shipping Equinox and I’ve been here ever since. As a lot of you know, Equinox was a super challenging expansion, especially from a design perspective, and I feel like I’ve been through a trial by fire, both learning EVE, understanding the community, and trying to support the design team in iterating to a place where we can all feel content. 

We’re not quite there yet and like most things in EVE, this will take time. 

Today I want to talk about mining because it has been the current hot topic in the community for a reason. There are some clear issues, which are evident in the more recent Monthly Economic Reports (MER), where you can see the Mineral Price Index (MPI) spike. 

I’m going to break down what some of the challenges with getting this right are, and try to walk you through some of the logic and thinking around why certain changes were made (for better or worse), and talk us through some of the vision of where we hope to see mining go in the next little while. 


EVE Online - Simulation or Game?


The first thing I want to touch on is a bit philosophical and ask whether EVE is a simulation or game (or simulation-game)? I know a huge amount of EVE’s player base enjoys EVE because of its simulated economy and sandbox nature. This places a lot of value on the “simulation” aspect of EVE, sometimes even more than the “game” element of EVE (ie. micro-gameplay loops, game feel and feedback, etc…). 

Ultimately, in the market we trust, and so do you. The marketplace in EVE is perpetually the “great balancing engine” of EVE Online and in theory, whenever we change any of the universe’s inputs or outputs, we can trust the marketplace to do its job and hand the keys of that engine over to you - the players - to figure out, solve or push on in interesting ways. 

When things become less abundant and prices go up? That means certain things will become less available in the universe. That, in and of itself, is not a problem. The game is balancing itself, and access to everything is still there. It just means that there is a shift in the universe and folks should adjust to it accordingly. It’s fair and everyone has access to the same content and changes, so the universe should stabilize at a new equilibrium. 

In theory… 


In practice, New Eden has begun to feel less fun for many of you. Access to many of the toys you had previously seem reduced and we have effectively introduced a new efficiency puzzle that yields less favorable results than the previous one which naturally feels bad. 

In design, we always need to be careful whether we are preserving the core simulation engine of EVE, or influencing that engine and removing challenges and gameplay that could be solved in the universe, and sometimes it also takes time to see how the economy and engine of EVE actually sort themselves out. 

But also, sometimes we need to rebalance things to make them more fun, and we recognize that. The process isn’t always simple or straightforward and it can sometimes put the delicate balance of preserving the simulation and heart of EVE at risk if we do it too quickly or too frequently. 

What Happened with Mining in Equinox?

 
Being super straightforward, Equinox was a fundamental redo of some of the biggest systems in EVE. Huge systemic redos like this are always full of pitfalls, risks, and challenges, and they usually take time to iterate to get to the right place. 

I think we made some missteps in how we communicated our design intentions around Equinox which has led to a lot of confusion and pain for the community. With big changes like these, designers have to make assumptions and sometimes you never really know how they play out until they land. 

The changes we made were: 

  • We introduced Tier 1 and Tier 2 mining Upgrades that allowed Sovereignty system owners to choose which ore types spawned in their owned space. 
  • We made more ores available in Nullsec, with greater amounts of flexibility and choice via. Sov Hub Upgrades. 
  • We introduced new ores in these sites that were curated for Equinox’s flexibility. 
  • The sites had more asteroids with lower amounts and low to medium volume.
 
One of the main goals with Equinox was flexibility. The ability to choose which ores your organization wanted to spawn and prioritize in your Sov space. This flexibility could, in theory, lead to groups in Nullsec becoming fully self-sufficient. 

However, when designing something like this, there have to be counterbalances for every benefit. If Nullsec can provide all of its ores for itself, we have to consider how to ensure that it also just doesn’t become completely dominant in the mining ecosystem and give breathing room to other parts of space. 

We also needed to consider the impact of individuals mining vs. groups mining vs. multi-account miners and try to account for a fair system that gives space for all types of participants. 

Finally, while we don’t technically have “level design” in EVE, we do design and craft our sites with both form and function in mind, trying to create spaces that feel like an enjoyable and realistic science fiction setting. However, the impact of some of the aesthetic decisions can also affect how our systems work. The radius of our sites in Equinox was bigger than the average site, and there were more rocks that were more spread out, along with set decorations (that I know folks have feedback on). We wanted them to feel more like real, genuine, chonky, and aspirational asteroid fields. 


So in summary: 

  • We wanted to give Nullsec more flexibility and choice. 
  • We needed to make sure that more flexibility was balanced against the rest of the universe. 
  • We needed to account for different play styles. 
  • We wanted to make beautiful, science fiction space rocks for you to enjoy.
 
When making our Upgrades and considering what ores went inside them, another criticism we had of how Nullsec mining worked previously was that there tended to be high value ores, and low value ores. Miners would cherry-pick the good ores and leave the low value ones for “clean up”. This didn’t feel like a good situation and we wanted to account for that in how we designed these new sites and ores. When it came to designing our sites, we had seven sets of sites to respectively cover each of the seven basic minerals. We needed to ensure that there was an ore that was a “bread and butter” ore for each site. Our conditions for creating these ores were: 

  1. They needed to get the majority of their value from a single mineral type, as their site was meant to be a specific Upgrade choice an organization made for their system. This could mean being 100% made up of that one mineral or being mostly made up of that mineral with a few traces of some others. 
  2. They needed an appropriate ISK/m3 value to be placed in large quantities in sites that would spawn in large numbers (ie. they needed to be a fairly standard ore, not a super special jackpot ore)
 
For two of the seven mineral types (Tritanium and Pyerite) we had pre-existing ores that met those conditions already (Veldspar and Mordunium). For Mexallon and Nocxium, we didn’t have any ores in the game that met the first condition, so we created Kylixium and Nocxite. For Isogen, Zydrine, and Megacyte, we had ore that met the first condition, but they were too high up the value curve (ie. jackpot ores) so we made new ores to meet the second condition - Grimeer, Hezorime, and Ueganite. They were intentionally low to medium density to account for their ISK/m3 value. Now that we have a clear breakdown of some of our goals, intentions, and approach, I’m going to touch on where some things went wrong and what some of the challenges are.

The first is that we couldn’t fully anticipate the correct distribution and choices of Upgrades and sites across the universe and what total percentage of maximum ore volume generated by the sites per day would be mined. That had a significant impact on how the overall value of these sites was being calculated and has led to a clear impact in how minerals are being mined. Next, many of these sites were actually balanced to be more valuable than previous sites. However, due to how the rocks were distributed and placed in the sites it meant that there was also an increase in micromanagement, effort and labor which leads to both a tangible felt decrease in value and a shift in paradigm that’s been regarded as a confusing change. This was done to both try and support a broader variety of playstyles and also for some aesthetic factors.

The analogy I’ll borrow from one of our designers is that sites used to contain $100 in them, broken up into $20 bills. When you went out mining, you would only need to spend time nabbing 5 of those bills. In Equinox, we put $200 in our sites but scattered around a bunch of $5 and $1 bills. This meant that there was more potential value, but the amount of labor to nab it all went up significantly too. Other sites meant to provide Tritanium to the ecosystem were purposefully lower value, as they weren’t previously available in Nullsec. These were introduced for the freedom of flexibility but made intentionally lower value to offset the fact that they could be produced locally vs. being imported from other areas of space to try and balance the ecosystem of Nullsec vs. the rest of the universe.

Another unintended challenge that arose is that effectively when it comes to choosing an activity in Nullsec, the ISK/hour and relative effort of ratting makes it an obvious choice in comparison to mining which has higher labor and, in some cases, offers lower ISK/hour. This has driven more people away from mining and into ratting, which means that our estimates on mining value are off even more, since we weren’t accounting for this shift in work.

Finally, we’re able to start measuring the real impact of the Metenox in the game ecosystem more thoroughly, which highlights some unintended side effects and challenges. The high ROI of Metenox's in lower and mid-tier moons, combined with its inability to extract regular ores, has contributed to the current increase in the Pyerite price, as moon mining is no longer able to supply the market with that ore. 

I also want to touch on our messaging. I want to acknowledge that we didn’t do a great job of conveying the vision of Equinox to you all and leaned in on things like “rejuvenating” or “more wealth”, which is confusing when things don’t feel like they’re lining up that way for the average person playing out there. Our goals were more around flexibility and self-sustainability, as well as creating long-term systemic levers that we could develop onto for years to come. We definitely learned a lesson here, and we’ll work on better rolling out and being transparent with our feature visions in the future. 

Hindsight is 20/20 and we can totally see where we made our missteps. While the intention was sound, our hypotheses and estimates didn’t work out and lead us to our high MPI that we have today. I personally have a lot of learning around how to better work with you folks around messaging our intentions around big, systemic reworks and I’m going to be way more in touch with you all as we roll out changes and updates like this. 

And to be super clear, our intention was not to have the MPI as high as it currently is, and we will absolutely be taking some steps to course correct here that I will be outlining below. But first… 

Why Balancing EVE is Hard


The first part of balancing that is a challenge is to ask the question is this actually a problem, or is it just annoying? In this case, there is a lot of anxiety about speculated impacts such as the Consumer Price Index (CPI) and ship/module prices. While some things are impacted, the game is still completely in a playable state and some folks have simply seen a shift from mining to ratting. That said, we do very much care about the health of mining, as it is part of the lifeblood of EVE. This is not an easy question to answer, and sometimes it takes time to see and measure what happens. Tuning too quickly and thrashing puts strain on EVE’s core principle of being a simulated economy as well. It can usually take about 3 months to see what the real impact of a change on EVE’s economic engine is and sometimes upwards of 6 to see how the simulation begins to stabilize and come to an equilibrium. 

The next part of tuning an issue like this that is challenging is that we have to consider stockpiles. A lot of folks are holding onto ores in storage. Unfortunately, there isn’t a technically clean way to separate ore and minerals pre and post a balance change. That means that even a small change in something like mineral refinement rates, can have a HUGE opposite impact on the problem we are trying to solve (ie. suddenly injecting a massive surplus into the economy). Sometimes we might be too cautious about this, but it is a real factor that we have to consider carefully when making changes to things like density or refinement rates. 

I’ve also seen people ask why we are afraid of returning to the Rorqual era. While we really want to see Rorqual use, that was also quite a divisive time. I wasn’t here for it, but I’ve heard stories. It fundamentally shifted the way EVE was played and the overall economy and market. For some folks, that was a lot of fun; for others, it removed aspiration and challenge. To us at CCP, it was an unbalanced and unintentional change to the game that we’re still feeling the echoes of today. So absolutely, we’d love to see Rorquals in space, but we need to take a more measured and safe approach to how we get there. This one can be a razor’s edge to dance on, and it’s better to move with caution. 

What We’re Doing Next


So with all of that out of the way, we are making some changes, now and in the future. I’m going to lay some of these out for you here. On March 12th we will be releasing a Revenant Major Update to EVE Online, with a number of significant game and meta balance changes. We really hope you like them! Many of them have been informed by super rigorous conversations with our current CSM19 (thanks!) as well as us monitoring the discussions among players taking place on various community platforms. Below are the changes we will be making to mining in particular: 

  • Ore anomalies generated by both T1 and T2 Prospecting Array Upgrades in Nullsec have been rebalanced to contain a higher quantity of ore distributed across fewer but larger asteroids. 
  • This is to help address the fact that many of these sites have been expressed to be too small and inefficient, as well as having increased micromanagement due to rock sizes. 
  • We’ll be adding T3 mining upgrades for Sov Hubs that will introduce much larger rocks and have roughly 3.5x-3.6x the ore of a T2 site. 
  • This is to help create larger, more chonky sites that may also entice some more Capital mining. 
  • Mercoxit sites spawned from T2 and T3 Upgrades will be more plentiful and will distribute more evenly across systems that have the Upgrades installed instead of clustering. 
  • This is to alleviate some of the inefficiency around acquiring Morphite that is impacted by how our sites are currently being distributed. 
  • Mordunium will have a ~5% increased refinement rate - Stockpiles rejoice (I know you’ll be holding onto yours once you read this, naughty naughty). 
  • This is to help alleviate the Pyerite availability issue that is largely being caused as a knock-on effect of Metenox Moon Drills. 
  • New ORE Deep Core Strip mining module that will reduce waste on Mercoxit mining 
  • This is another lever to help with the Morphite faucet issues currently. 
  • Increased Magmatic Gas cost of Metenox Moon Drills by ~35%  
  • We felt that Metenox were unilaterally too cheap to run and anticipate that this will have an impact on the overall number of Metenox and on the moongoo and associated mineral market. 

Notably we are not touching ore density of our newer Nullsec ores at this time. While we are aware of the feedback and understand the complaints with it, it’s a more complex lever to pull that touches both on reworking many of the sites from a content perspective and also puts some risk on stockpiles as well. Will this fix everything all at once? Being totally honest? Probably not. There’s no silver bullet here. And I can’t promise that this is going to be the magic change that gets it all right. However, since there are a large number of changes going out the door all at once, I want to see how these land and what their impact on our simulated universe is. I promise to be looking at data and check in with you guys every 2 weeks on the official EVE Discord. We’ll examine what levers and things we may need to keep adjusting on a monthly basis. Tending to this is an iterative thing and I think we can keep moving towards a healthier equilibrium.

Your feedback along the way will be critical, and I’ll be as transparent about the impact of the changes as I can. I’m also going to “leak” an upcoming expansion feature as I think it will help some of you folks out with your organization and planning since some of these changes, notably the T3 mining upgrades, are going to put some tension on how you plan your Sov space. We are developing a better way of managing your Sov Upgrades and making it so that you don’t have to destroy Upgrades that you want to or currently feel like you need to remove. Effectively you’ll be able to install as many Upgrades as you’d like, shuffle them, and online/offline them easier. This is to give you all better control and flexibility over your Sov space (as per our goal with Sov). I want to arm you with this information as it may help with the decisions you make around how you plan your Sov space once these new upgrades are released and alleviate potential anxiety about you needing to destroy Upgrades to make space for T3 mining ones. You’ll still have to do that until this feature is released, but that’s a decision you can make and plan around.

A final point I’ll make here is that it is my experience in game development - especially in MMOs like EVE - that the best way to resolve issues is around gradual and consistent tuning. I hope you’ve seen a bit of that influence in more balance updates and patches recently, but I also want to apply that to this mining issue. I know some of you might have hoped for other more specific changes (and those aren’t off the table), but I think the way we get there is through assessing this regularly, communicating with you and continuing to nudge things in the direction they need to go rather than taking a big change and leaving it until we get a chance to do another major update. I’ve been having great conversations with you all about mining in Discord, and I’m taking notes on all the feedback I’m getting. I think there are some great opportunities to bring more focus to this super important profession and role in EVE in future updates and expansions. 

The Future of Mining


Now, I want to share with you some of the future vision of mining. I’m going to give you a heavy caveat here that some of these things are very real and in our near future, and some of these things are just discussions that we’re having internally. I want to share both because I’d love to hear what is interesting to you folks and spur some conversations as well. We’ll set up an official post on the EVE forums to hear out your ideas and feedback as well. 


Capital Mining. This is one we’re totally committed to. We want to get Rorquals back in space. Not only do they provide a very cool role, they’re great ships that a lot of folks have invested a lot of time into obtaining and are eager to get back into. We need to do this one in a measured way that doesn’t lead us back to the divisive “Rorqual era”, but this is a very real thing that we’re actively talking about. 

Mining in Other Regions. Look, I love you Nullseccers but I really want to get to some other areas of space as well. Once we have mining sorted out for you folks I’d really like to make sure we’re tending to our other areas of space and making sure that they have a fulfilling piece of the mining pie. As we get closer to understanding the vision of how all our areas of space work together for mining, I will absolutely share this vision with you. Many folks have asked about how mining will be impacted in their space, and all I can say is that I care and want to make sure we make some space to think about you soon as well. 

Jackpots and Surprises. One of my personal wishes for EVE is for it to be a more dynamic universe with surprises and wonders. I think that mining is a great place for us to explore this dynamism. Could you imagine stumbling across some mega rare and valuable ores in places you didn’t expect them? This one is a very real thing we’re looking into at the moment but the actual direction is still pretty fuzzy, so I’ll share once there are more details. 

Metenox and Auto-Moon Miners. We actually really love the role these are playing in the game right now. However, we are seeing some unintended side effects (RIP Pyerite) and think there is room for us to continue to expand on these, both in terms of their systems and gameplay as we monitor what the medium to long term impact of them in New Eden. Are there ways to create more content around Metenox’s for players? Could there be new types of Metenox’s that provide different types of benefits and trade offs? I’ve seen a bunch of feedback around these both from the CSM and folks in Discord. I’d love to hear more! 

Waste Mechanic. Let’s be real, who likes waste right now? This is only a half-mechanic at the moment and we’re missing any form of interesting way to deal with it or mitigate it. We totally have some ideas brewing and want to make sure we close the loop on this system. On the radar and being worked on! 

Core Mining Gameplay. While EVE has mining at its core, the ways players have engage with mining over the years do not need to be restricted to our regular known and loved mining ships. So some of our internal conversations have been around trying to imagine what other fantasies and gameplay can we add to EVE that can also interact with mining and fulfill some of its promises. We have a version of salvaging, but we don't think it delivers on that fantasy strongly. What are ways we can make scrapping and salvaging more interesting and engaging? Or maybe even explore whole new fantasies and gameplay loops to add to our mineral and market demands. The sky is the limit! 

Whew! That was a lot! Thanks for taking the time to read through all of that with me. As always, we love our community and appreciate you all coming along for this ride with us. If you want to chat about any of this stuff, you can find me in the EVE Online Discord. 

See you in space  

o7 

CCP Okami 

Game Design Director 

EVE Online Official Discord

Mastering New Value packs

Dear players,  

The aim for this dev blog is to shine some light on monetization goals, new products and branding when it comes to packs and bundles and how it all fits into the game monetization pillars – progression, convenience and identity.

The Road to Here



The existing strategy for the starter packs and career packs has been to serve a wide array of players, from a completely new player to a veteran with 15+ years of experience. This, however, meant that the packs contained items that a new player perhaps didn't understand, a veteran didn't need, or price points that didn't reflect players’ current gameplay level or commitment. Players making their first steps in the Air Career Program, running level 4/5 missions, Faction Warfare, or Lowsec piracy, Nullsec or Wormhole space PvP have very different needs.  

On the branding side, names of metals were used to represent different starter pack levels, a common approach in other games, making it easier for new players to understand. This informed the naming of the Bronze, Silver, Gold and Platinum packs that you enjoyed since 2020 in various shapes and forms. All these packs contained an array of items: Omega time, PLEX, consumables, skill points and cosmetics. The cost of individual items within the packs was unclear, and the differences between them, apart from the name and price point, were ambiguous. The most valuable pack has always been the Platinum one, a fact that conflicted with the idea of them being equally valuable for all playstyles.

The design of the packs went through few rounds of iteration, content, promotion, and sales performance were analyzed, and special consideration was paid to much-needed player concerns and CSM suggestions. Taking all of this into account, a decision was made to attempt a new direction.

A New Direction


All the changes are centered around the following goals:

  • Creating a clearer distinction between pack purposes, reflected in price points, contents and tiers.

  • Strengthening branding differentiation between new player and veteran player products.

  • Leaning further into EVE Online’s established features and concepts, ensuring stronger ties to in-game mechanics, themes, and identities.

With those goals in mind, packs have been grouped into the following 3 categories:
  • (True) Starter packs – Focused solely on new player progression, featuring a low price point and essential items for beginners.

  • Value packs – Designed for veteran player convenience, offering a range of price points and bundling existing products for better value. These replace the old starter packs.

  • Identity packs – Themed and evergreen product sales, emphasizing identity and cosmetics such as SKINs, SKINR components, and apparel.


Yesterday, the rollout of this new direction began by introducing Mastery Packs, a new type of value pack for veteran players.

https://store.steampowered.com/app/3549040/EVE_Online_Level_1_Mastery_pack/
https://store.steampowered.com/app/3549050/EVE_Online_Level_2_Mastery_pack/
https://store.steampowered.com/app/3549070/EVE_Online_Level_3_Mastery_pack/
https://store.steampowered.com/app/3549080/EVE_Online_Level_4_Mastery_pack/
https://store.steampowered.com/app/3549090/EVE_Online_Level_5_Mastery_pack/

Value for Veteran Players



Leaning into EVE’s terminology for ship piloting skills, the new value packs have been structured into mastery levels, ranging from level 1 to 5.

In response to feedback from the CSM and the player community, items that veterans don’t need have been removed, streamlining the contents to focus on evergreen products from the store. This eliminates the “gamification” of packs, making their value easier to calculate and ensuring that each pack offers transparent and consistent value across tiers.

[table] [tr] [td]Mastery pack[/td] [td]Omega[/td] [td]PLEX[/td] [td]SP*[/td] [td]Accelerator*[/td] [td]MCT[/td] [td]Extractors[/td] [td]Total price[/td] [/tr] [tr] [td]Level 1[/td] [td]15d[/td] [td][/td] [td][/td] [td]1[/td] [td][/td] [td][/td] [td]$10[/td] [/tr] [tr] [td]Level 2[/td] [td]30d[/td] [td]100[/td] [td]250k[/td] [td]1[/td] [td][/td] [td][/td] [td]$20[/td] [/tr] [tr] [td]Level 3[/td] [td]60d[/td] [td]500[/td] [td]750k[/td] [td]2[/td] [td][/td] [td][/td] [td]$50[/td] [/tr] [tr] [td]Level 4[/td] [td]90d[/td] [td]1000[/td] [td]1,250k[/td] [td]2[/td] [td]2[/td] [td]2[/td] [td]$100[/td] [/tr] [tr] [td]Level 5[/td] [td]180d[/td] [td]3000[/td] [td]1,750k[/td] [td]2[/td] [td]2[/td] [td]10[/td] [td]$200[/td] [/tr][/table]

* SP and Accelerators come from Skill Training Boost Bundles and feature content of Apprentice, Graduate, Prodigy and Master Bundles.

Additionally, price points have been adjusted and rounded up (e.g. $9.99 -> $10). The Level 1 Mastery Pack starts at $10, while the level 5 Mastery Pack is available for $200, offering flexible options for players with different budgets.

Like their predecessors, these packs can only be purchased once in each store, and further iterations will be made as the product lineup evolves.

These changes are designed to provide a clearer understanding of each product’s purpose and value, while ensuring a straightforward, transparent purchasing experience.

Jump-start for New Players


From Alpha Injectors to Expert Systems to Accelerators, contextual offers, and balancing attractiveness for new and alt accounts, the search for a starter product that experienced players would recommend is an ongoing journey. The primary goal of a true starter pack is to ease new players into New Eden, introduce essential game concepts, and accelerate their progression.

There have been many ups and downs along the way, both in terms of conversion rates and player sentiment, but significant lessons have already been learned and applied. Updates to game mechanics, such as the New Player Experience (NPE) and the Air Career Program, along with the introduction of EverMarks and Paragon, now allow starter packs to include player-made items like ships and ammo. Additionally, specialized Expert Systems have proven valuable, not only for trying out specific activities, but also as a tool for veteran players to onboard new pilots into their doctrines more quickly.

Rather than rushing out something half-baked, new ideas are being explored in collaboration with the CSM, players, Paragon, and game designers to shape the next iteration of true starter packs. Please stay tuned and if you have any cool ideas, please join the discussion on EVE Discord.

Identity Packs


Since introduction of the first SKIN, it became obvious that customization in EVE extends beyond damage-per-second (DPS) and align time – it is also about style. Over the past year, significant investment has gone into creating custom ship SKINs for individual ships, fleets, and corporations.

The development of themed identity packs will continue, featuring exclusive SKINs that expand on classic CCP-designed lines while introducing entirely new ones. Collaboration with the EVE community on SKIN design will also move forward, and soon, more creations from recognized artist CaldariPrimePony Club (aka T’Amber) will be making their way into the darkness of space.

In recent months, various hypotheses have been tested around effective SKINR component sales, leading to new insights into live-ops strategies and ways to further streamline the journey towards sequencing your first SKIN.

Now it’s time for feedback. Which ships should get new SKINs? What are your favorite classic SKIN lines? Are there specific occasions that deserve a special themed pack?

Join the conversation on either EVE Discord or the EVE Online Forums to share feedback and ideas!

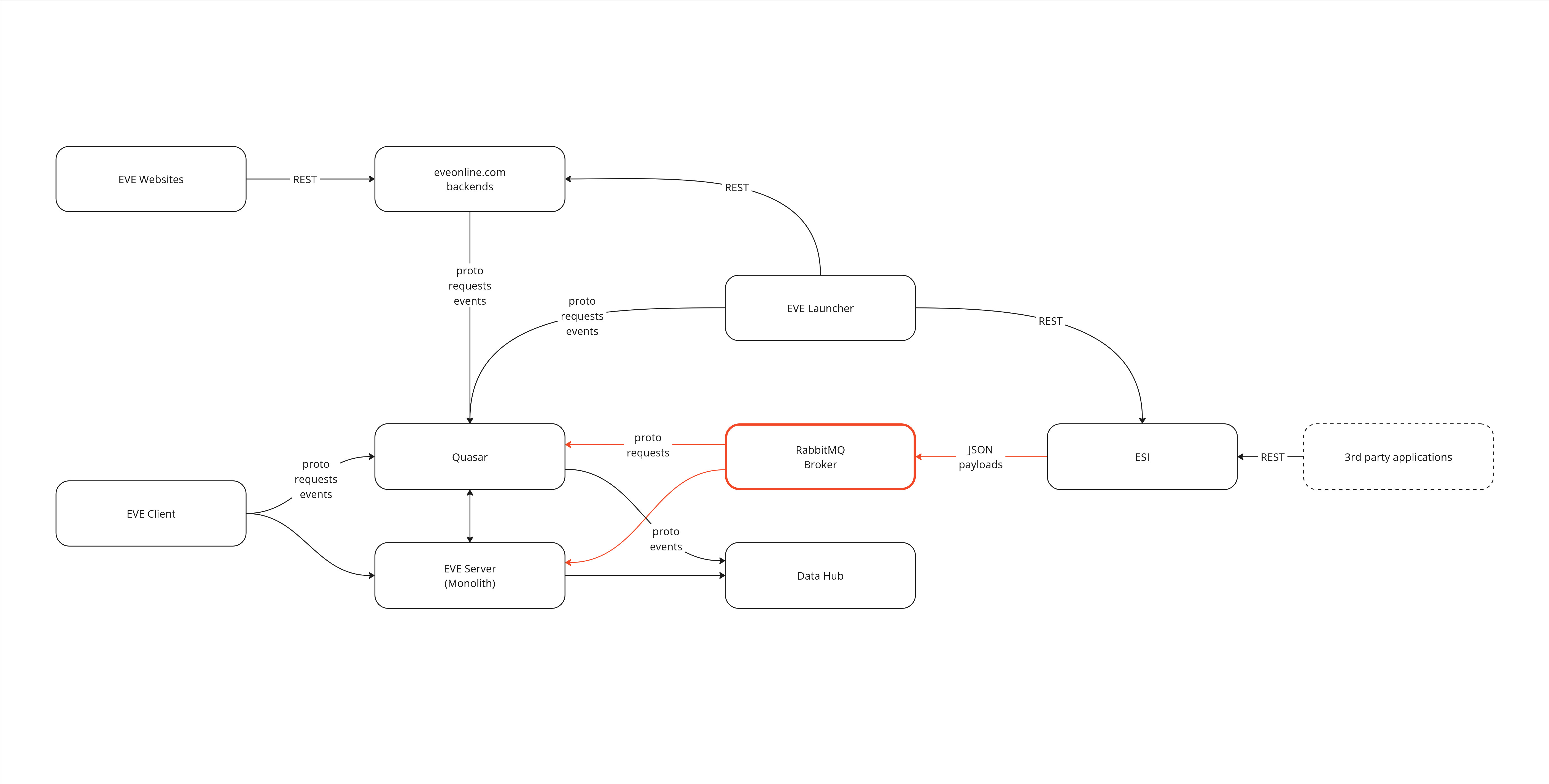
EVE Evolved: The Future of EVE’s API

EVE Online has always been more than just a game - it’s a vast ecosystem where player ingenuity thrives. A crucial part of that ecosystem is the EVE Swagger Interface (ESI), the official RESTful API that empowers third-party developers to create tools, apps, and services that enhance the EVE experience. Whether it's market analysis, fleet management, industry logistics, or intel gathering, ESI plays a key role in how players interact with the game - both inside and outside New Eden.

What is ESI?


ESI is a scalable RESTful API with SSO authentication and read/write capabilities. In practice, it powers thousands of applications, serving as the backbone of EVE’s extensive third-party ecosystem.

The third-party development community has built a powerful suite of tools that extend EVE’s gameplay, foster innovation, and even shape in-game economies. Market and trade tools like EVE Market Browser and Janice help traders track market trends, optimize logistics, and compare buy/sell orders in real time. Corporation and alliance management platforms such as Alliance Auth automate recruitment, permissions, and access control for player organizations, ensuring smooth functionality for massive alliances. Intel and mapping tools like DOTLAN and RIFT support strategic movements and enemy tracking, while industry tools like Fuzzworks and Adam4EVE assist with blueprints, asset management, and production chains. Even beyond standalone applications, ESI supports integrations like the EVE Online Excel add-in, which provides seamless access to in-game data for planning and analysis.

ESI is massive in scale. Over 2,350 active third-party applications rely on it, with 42% of active EVE players having at least one character authorized in an ESI-based app. The API handles over 350,000 requests per minute, powering countless player-made resources and dashboards. The sheer volume of traffic to ESI-powered websites is immeasurable - if you’ve ever used a community tool for intel, trading, or planning, you’ve likely interacted with ESI. From trade hubs to war councils, from solo industrialists to massive coalitions, ESI is an essential part of EVE Online’s metagame.

This dev blog takes a closer look at ESI today, the challenges it faces, and the steps being taken to ensure a better future for third-party developers and the players who rely on their tools.

History Lesson


APIs have been an integral part of EVE Online for over a decade, allowing players to extend the game beyond the client and into a vast ecosystem of third-party tools. The EVE Swagger Interface (ESI) is the latest evolution, replacing its predecessors, the XML API and CREST. ESI provides both public and authenticated endpoints, with the latter requiring login via EVE Single Sign-On (SSO) to access character or corporation-specific data.

The launch of the XML API was groundbreaking. At the time, no other game offered such a deep level of programmatic access to its data. Players used it to build some of EVE’s earliest third-party tools, from character planners to market aggregators. There were significant limitations, however. It was read-only, slow to update, and the documentation was lacking.

To address these issues, CREST was introduced, offering a RESTful interface and faster access to live simulation data. However, CREST lacked consistency and scalability, making it clear that a more robust solution was necessary.

Enter ESI


Built on Swagger (now OpenAPI), ESI aggregates API specifications from multiple Kubernetes services into a unified API, handling routing, authentication, input/output validation, and more.

ESI’s introduction coincided with Project Sanguine and the first iteration of EVE Portal in late 2016. These projects laid the foundation for a more advanced server architecture within EVE Online and introduced a message bus paradigm that improved real-time data flow between services. As usage evolved, a higher-performance protocol was needed, leading to the integration of gRPC for faster serialization and communication.

This shift paved the way for Quasar, a technology designed to further modernize EVE’s backend with gRPC, event-driven messaging, and microservices. From the early days of XML APIs to the modern era of ESI, Kubernetes, and Quasar, EVE Online remains at the forefront of game-integrated APIs.

Support for third-party development continues to evolve, and as you’ll see next, there’s still work to be done to ensure that ESI remains robust, reliable, and future-proof.

Recent Developments in ESI


As you can imagine, there is a long list of improvements planned for ESI. However, before implementing changes, a thorough evaluation of the platform’s current state is necessary, not just in terms of how it was designed to function but how it actually operates today and where it is lagging behind in the EVE ecosystem.



The First Step: Quasar Integration


ESI predates Quasar, and while communication exists between them, deeper integration could unlock significant improvements. Currently, ESI relies on RabbitMQ, which limits it to handling only requests rather than processing real-time game data. For example, location data requests (“Where is character X?”) are cached for five seconds to enable mapping tools to track movement. If ESI could receive real-time notifications when a character changes solar systems, it could invalidate the cache dynamically instead of relying on fixed intervals.

However, integrating Quasar more fully presents challenges. The transition requires migrating remaining ESI requests to Quasar Protocol Buffer (protobuf) requests, a major undertaking that involves remodeling parts of the EVE universe into protobuf messages. Some of this work has already been completed as part of feature improvements, but further progress is needed to ensure full compatibility.

ESI Bookmarks: The not-So-Temporary Blackout


When the new bookmark system was launched in 2019, it introduced an ACL-based sharing system that conflicted with ESI. As a result, esi-bookmarks were “temporarily” disabled.

Upon further review, it became clear that esi-bookmarks would need a complete rebuild to function within the updated system. Given the scale of this effort, a decision was made to shut the ESI bookmark endpoints down permanently. Future reimplementation remains a possibility, but this is definitely a long-term decision.

Market History and Its impact on the Monolith


ESI handles an immense volume of traffic, which is typically manageable. However, the Market History endpoint posed a unique challenge.

The endpoint provides a 500-day history for a single item in a single region, cached downtime-to-downtime. If the data is unavailable in cache, it pulls directly from market nodes in Tranquility (TQ), creating additional strain.

When originally designed, the endpoint’s purpose was to mimic the in-game market history graph.



However, due to the sheer number of non-cached requests – across 70 regions and thousands of items – server load became excessive. Compounding the issue, malformed requests (such as “What is the market history for Fedos in Abyssal Space?”) caused unnecessary database lookups, further increasing load.

Efforts to block abusive requests turned into an ongoing cat-and-mouse game, with some users circumventing restrictions using AWS and Tor. By late 2022, the strain had reached a breaking point, forcing a temporary removal of the endpoint while some of the underlying issues were dealt with.

To mitigate the impact while maintaining functionality, rate limits were introduced, allowing continued access while providing time to explore long-term solutions.

Character Sheet and Corporation History Endpoints


In addition to the market history endpoints, high request volumes also affected both the character sheet and character corporation history endpoints.

For the corporation history endpoint, a solution similar to the market history fix was implemented. Since most results were the result of data scraping by third-party applications, a low rate limit was applied to ease server load.

For the character sheet endpoint, a different approach was necessary. This endpoint is used by many applications for user authentication, making rate limiting an impractical solution. Instead, caching adjustments were made to reduce direct backend queries.

Caching functions similarly to rate limiting by reducing unnecessary requests, but rather than blocking excessive queries, it increases the likelihood that previously requested data is served from cache. Since players often log in to multiple applications, increasing cache duration raises the chance that multiple systems will reuse the same stored data, significantly reducing backend strain.

Toward the Future


The aim is to reintegrate ESI into the EVE Online development and expansion cycle, and so several key improvements are planned to ensure better performance, reliability, and scalability.

Observability Enhancements


EVE Online’s backend uses Honeycomb, a monitoring tool that provides real-time visibility into incoming requests, whether from the EVE Client or ESI. This system tracks request duration, system impact (Quasar or Monolith), and metadata, offering valuable insights into performance bottlenecks.

Previously, tracing only began after a request entered Quasar or Monolith, leaving a blind spot on HTTP requests themselves. A recent update now allows tracing to begin the moment a request enters ESI, providing crucial data on:
  • Which applications are making requests at exactly five-minute intervals.
  • How effective caching is, including whether cached responses are being utilized efficiently.

Although the information was available before, it was difficult to correlate. These enhancements help make requests more useful, optimize performance, and prevent unnecessary strain on the backend. In other words, setting your User-Agent will now be helpful!

Static Data Export Improvements


A Static Data Export (SDE) is created roughly once per month, containing essential game data that rarely changes, such as ship types, solar systems, NPC stations, agent locations, etc. While some of this information is available through ESI, many developers prefer to use SDE for efficiency.

Currently, SDE generation is a manual process, for a variety of reasons, leading to delays and inconsistencies between the SDE and live game data on Tranquility. To address this, work is underway to automate updates and ensure that exported data remains current.

Several approaches are being considered, including:
  • Generating a new SDE after every Tranquility update.
  • Updating the SDE every Tuesday, aligning with weekly maintenance.

Multiple considerations must be taken into account, such as developers using conversions of the SDE, and so on. Additionally, some expected files are missing from the SDE, requiring developers to source them from alternative locations, and addressing these gaps is on the radar as well.

Transitioning to the Data Hub


Many ESI requests are still sent directly to the Monolith, which can create performance bottlenecks and impact Tranquility. The long-term goal is to transition most read requests to the Data Hub, an internal system designed to store all game activity for analysis and monitoring. Importantly, it contains the information that ESI frequently queries. By shifting ESI’s read requests away from Monolith and Quasar and toward the Data Hub, system stability will improve, as load from third-party applications will no longer affect the game’s core infrastructure. In other words, even if ESI crashed the Data Hub (which is not meant as a challenge!), there would be no impact on the game itself. This separation would allow for increased flexibility and scalability as more third-party applications continue to rely on ESI.

Additionally, more game data is becoming available via the EVE launcher and web-based services such as Frontlines, which was recently updated with detailed Pirate Insurgency tracking. Connecting ESI to these additional sources would provide more flexibility in how real-time game data is accessed.

To fully implement this transition, extensive backend changes will be required, and testing will take place with select endpoints before a broader rollout.



Rate Limits and Error Handling Improvements


ESI rate limits exist to prevent excessive load on Tranquility, but the current system lacks transparency and provides little feedback to developers. Currently, rate limiting is enforced by the Monolith, meaning that developers only become aware of their request limits once they are exceeded. This lack of visibility makes it difficult for applications to adjust their behavior proactively.

To address this, a token-based rate limiter is being explored. Under this model, each ESI request would consume a different number of tokens based on the type of response received:
  • Successful responses with data would consume two tokens.
  • Successful responses with no new data (304 Not Modified) would consume one token.
  • User errors (400-499 response codes) would consume ten tokens.
  • Server errors (500-599 response codes) would consume zero tokens, removing penalties for backend failures.

Each endpoint would have a set number of tokens, which would be replenished at regular intervals. This system would provide real-time feedback, allowing developers to monitor their usage and adjust accordingly.

Another challenge with the current system is that error rate limits can sometimes penalize users for issues beyond their control. At present, every failed request, whether the issue lies on the client side or is a result of a backend problem, counts against a user’s limit. Under the new system, only client-side errors (400-series response codes) would impact token usage, while server-side errors would not.

These ideas are ambitious and a lot of work is required to get there, but it is definitely worth exploring. This approach would create a fairer and more predictable experience for third-party developers while still protecting Tranquility’s stability.

Infrastructure Overhaul and New Endpoints


The ESI infrastructure is undergoing modernization to align with EVE’s updated coding standards and to make it easier to develop and deploy new endpoints.

The goal is to make ESI more resilient, improve uptime for third-party applications, and allow for faster iteration on new endpoints.

Several new endpoints are in development as part of the ongoing improvements to ESI, including.
  • Corporation Projects – A new endpoint providing an overview of the corporation-managed projects, including contributions, logistics, and financial tracking. This will allow corporations to better manage their internal objectives and reward top contributors.
  • Sovereignty System Support – Updates to sovereignty tracking, including sovereignty hubs, customs offices, skyhooks, and mercenary dens. These additions will support recent and upcoming sovereignty changes and provide more detailed insight into territory control.
  • Paragon Hub and SKINR Integration – New endpoints for tracking Paragon Hub listings, SKINR material usage and SKIN license applications. These will provide all the tools necessary for budding SKINdustrialists.

Initially, these endpoints will be read-only. Endpoints with writing capabilities will need to wait, as they are more complex in execution.

Beyond these, additional endpoints will be introduced over time, including support for upcoming expansions and game features later this year. Work will also continue to migrate older endpoints to the updated infrastructure to improve performance and maintainability.

Conclusion & Community Resources


EVE Online has always been at its best when the player community pushes the boundaries of what’s possible, both in-game and beyond. Third-party developers have built an incredible ecosystem of tools that enhance everything from market analysis to fleet operations. Ongoing improvements to ESI will ensure that developers have the tools, documentation, and support needed to keep innovating.

If you’re a developer looking to get started, or a veteran seeking to contribute, here are some essential resources to help you on your journey:
  • EVE Developers Portal – Your primary hub for third-party development. Here, you can register applications, access API & SSO documentation, third-party dev blogs and news (RSS feed available), and find additional resources to integrate with EVE Online.
  • EVE Online Excel Add-in – A powerful integration for players who want direct access to EVE’s in-game data within spreadsheets, making it easier to analyze assets, markets, and industry data.
  • Community Tools and Services – A showcase of player-created projects that enhance the game experience. Developers who wish to contribute their own projects can submit a pull request to have their work featured.
  • awesome-eve – Another comprehensive community-maintained list of apps and tools built by EVE players.
  • ESI Issues & Feature Requests – The principal repository for tracking bugs, reporting issues, and requesting new ESI features. Both developers and players can engage here to help shape the future of ESI.
  • Join the Discussion on Discord – Hang out with CCP devs and third-party developers by joining the #3rd-party-dev-and-esi channel on the official EVE Online Discord server to share ideas, ask questions, and collaborate on new projects. You can also subscribe to the #3rd-party-dev-blog announcement channel to have news delivered directly to your own Discord!