Festivals: Headliners cover
Festivals: Headliners screenshot
Genre: Simulator, Strategy, Indie

Festivals: Headliners

Development Update 10

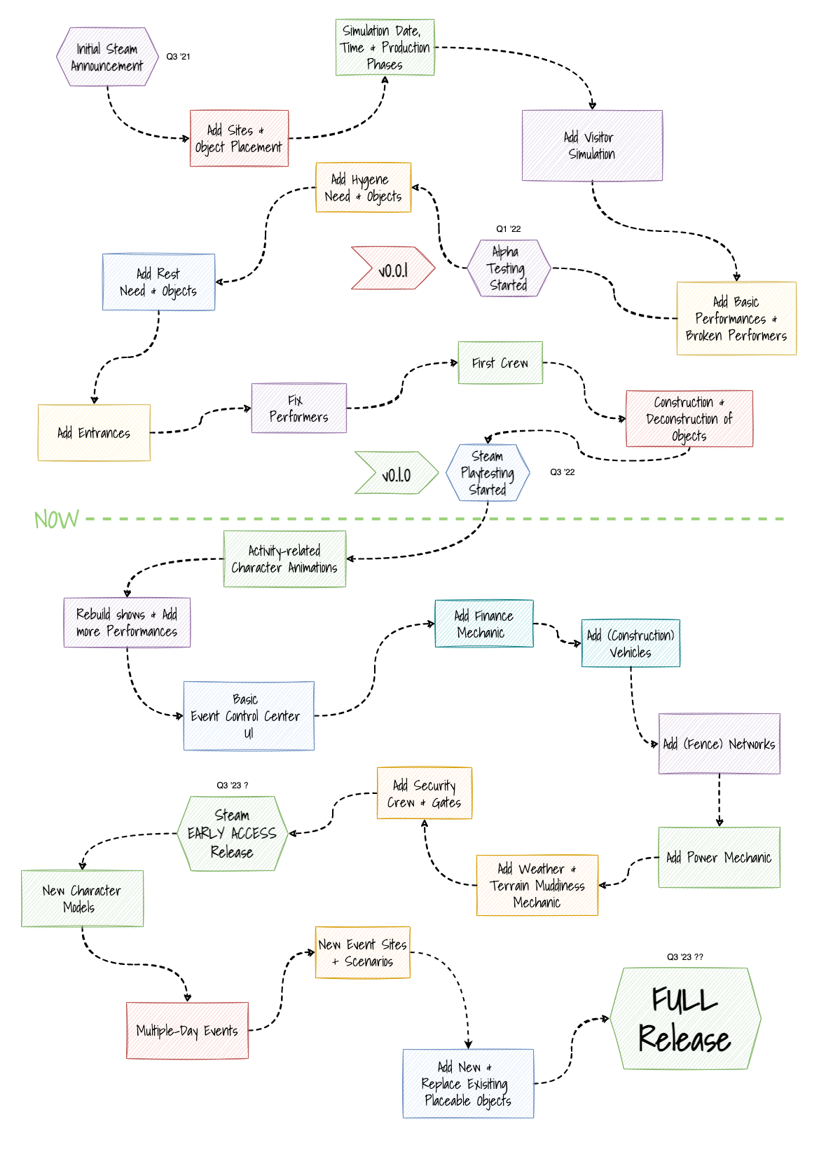
As we’re ramping up for the early access release, we’ve got a bunch of news, dates and events around the game to announce this update! Keep reading for the latest on our Next Fest participation, the roadmap for the coming months, and the steps we’ll need to take before going into early access.

Next Fest


After the unsuccessful attempt to take part in the Steam Next Fest, past June, we’re currently aiming (and on track!) for taking part in the festival's upcoming edition, which will take place from October 9th to 16th! We’ll only release a limited demo version of the game, and it will probably only be available for a limited time during and around Next Fest, so be sure to check it out!
While we still have some work to complete before we’re ready, we feel confident that we’ll be able to showcase a version of the game with most features present, though they might not be entirely fleshed out yet, more on what you can expect in the final part of this update.

Roadmap


The past weeks, behind the scenes, much work was done to perform some major updates to some parts of the game which aren’t really visible to players - we performed some good old’ updates. Most notably, we updated from Unity 2020 to Unity 2022, the most recent version for production use (LTS).
This now allows us to start really “finishing” game components, as we know Unity won’t surprise with any major breaking changes for the foreseeable future. While this was an intensive and at times frustrating process, it had to be done, and now that it has been, we can start adding the final features and start fixing bugs in the game so far. Up till now, there wasn’t much opportunity to do that, without risking having to fix them again at a later stage.

Of course, the recent developments around Unity and their runtime haven’t gone unnoticed, and are one of the reasons this update is a few weeks late, as it was intended to be released the second week of september. Overall, the runtime fee should not form a problem for the release of Festivals - Headliners as planned in any way, however for projects and updates to the final game after full release might be impacted by the fall-out of these changes, as many studios are now actively dropping Unity, causing uncertainty about the future of the community, a community I as a solo developer am highly dependent upon.

WIth all that said, this is what we expect the coming months, until the early access release, to look like:



If all goes according to plan, we should be able to announce the early access release date DURING Next Fest, so stay tuned for that.

New Content


While all this is going on, we’ve also been hard at work to create and gather awesome content to put in the game. From 3D models of stages and other placeables, to music for performances, and many other sorts of creative content you can use to design unique and amazing festival experiences.
Some examples of the new Foodtrucks to be included with the Demo and Early Access versions of the game:



Due to some unforeseen side effects of the Unity upgrade, we also had to update the trees and other foliage which have been included during playtesting these past months. For now only trees have been added to the existing map, but more details like shrubs and grass will be added soon after the Next Fest Demo.



While not entirely planned, this update also allows us to start work on a much, much larger map, which is to be included with the early access release. Also, these trees are much more already optimized for performance, so a significant improvement in overall performance and framerate is noticeable as well.

Luckily we’ve also been able to license some awesome music to be included with the game, which will be used to create some amazing performances you can book and plan during your productions. We’re currently working on creating custom (light) shows around these performances, and hope to be able to show you these, and all the other new content outlined above, during Next Fest in less than 2 weeks!
That’s it for this update, keep an eye out for our Next Livestreams, which will be announced next week, and hopefully you’ll be able to enjoy playing the Festivals - Headliners demo very very soon!

Development Update 9

As the final game mechanics are being added, progress on the game is moving forward fast! Some major features are coming to playtest soon, so make sure you’re signed up, and keep reading for everything we’ve got in store!

Product Resources and Stock-Keeping


As mentioned in the previous update, resources and stock-keeping have now been added to the game. Once you start to hire Runner Crew, they will start to transport resources from the resource spawn point (more on those below!) to objects in need of them.



Commercial objects always get priority so they are able to sell products, while storage containers and tanks are filled up afterwards. At a later stage, players will be able to set the amount of resources to keep in stock at an object specifically, and also what kind of resources should be stored.

Spawn Point Rendering


To help you better understand what paths to keep clear, for both guests and crew, markers have been added to indicate where characters will spawn. These are also used to indicate where resources will be spawned, when runner Crew picks them up.



At the moment there is only a single spawn for characters and one for resources for each map, but soon larger maps will be added, containing multiple spawn locations for various types of characters and resources.

Backstage, Security Access Point and Security Crew


There has also been considerable progress on the game's security mechanic. Using fences, entrances and backstage entrance points, you can to setup your event's backstage area so that your crew and artists will never be disturbed by curious visitors and freeloaders who don't want to buy a ticket.





These screenshots show the new updated visitor entrance asset, which can be used by visitors, crew and artists, as well as the new backstage entrance, which can only be used by crew and artists. You can see the area which can be used by any character highlighted in blue, with the specific areas only to be passed by crew or artists in pink.



As you can understand, some time will be needed to add all the features to make the best use of this mechanic possible, but the initial test version should be available to playtesters very soon, some time in the first weeks of August.

User Interface & Menu System


Once an initial version of the security system is in place, development focus will be on an entirely new user interface. The current user interface hasn't undergone any major updates since the game's development started almost 2 years ago, and as Unity has released a new and improved way to create User Interfaces since then, the full UI will be rebuilt from scratch. This will allow features to be added more easily, and gives an opportunity to align what is shown to the player with the current state of the game's mechanics.

For example, this will allow work to start on the Event Control Center, a dashboard / control panel for your entire Event and the state of its production. Once this is in place, we can add ticket sales as a feature, allowing players to sell tickets, including the ability to make money on presales when the Event has been announced, but load-in and construction hasn't started yet!
Also, this gives us an opportunity to prepare for translations and support for controllers, things which weren’t taken into account originally.

As you can understand, this will be a major improvement to the entire game, and a very necessary one as the game is getting ready for public testing during early access (and possibly sooner), more on that in the next update!

Next Fest / Development Update 8

First of all, I’m sad to let you know that Festivals - Headliners won’t be able to take part in Steam’s Next Fest the coming week. These past few weeks have been filled with unforeseen personal circumstances, and the current version of the game, along with a bunch of changes and new features which are almost ready but not quite yet, couldn’t be finished in time to be able to get the demo version ready and reviewed in time for Next Fest.

So instead we’re planning to take part in the October edition of Next Fest, for which the date still needs to be announced. Hopefully this will also allow us to stick with our initial goal of releasing the early access version of the game soon after our next fest participation.

Some background insights


Being an Indie game, and me not being the best at marketing anyway, Festivals - Headliners really depends on positive media coverage during public events like Next Fest, and participating with a half-finished, buggy game would be a waste of the possible attention the game could get.

The change in Steam’s policy on allowing games to participate in Next Fest no more than once has only made this worse, so we really need to be careful how we can best use our chance to be included.
While it would probably be possible to get some working version of the game out on a relatively short term, I’ve decided I want to stick to my original goal of making Festivals - Headliners an awesome simulation game with a great player experience, and I’ll need more time to get us there.

That being said, some changes are coming to my professional life to allow me to spend more time on passion projects like this, so with any chance, more updates are to be rolled out for playtesting soon!

Vending Workers


One of those updates rolling out soon are vending workers, the crew to staff commercial objects and sell products to your visitors. You will need to hire a bunch of them during the show phase, or your commercial vending object can not be used by visitors (or other crew).

Booking Performances


It will soon be possible to book performances yourself instead of relying on a generated set of performances. A simple user interface has been created where you can see information about a performance, the associated costs and the attractiveness of each act. You can easily book, rearrange and cancel booked performances from the Stage InfoPanel. Note that performances can only be canceled (and by that refunded) before the performance has started.

Attractiveness Mechanic


Another update coming to playtest soon is the new event attractiveness mechanic. This rating is based on a couple of things:

  • Your event site has a base rating, which is determined by the map you select to host your event on. This is static and doesn’t change over time.
  • The attractiveness rating of each object you place on your event site. Each object now has an attractiveness, certain objects like fences and generators have a low rating, while nice looking food trucks or decorations have a high rating.
  • The performances you book for your event count highest towards your total events total attractiveness. You can use the new performance booking interface to optimize your lineup, and get the best rating possible.

The total attractiveness rating of your event is shown at all times in the statusbar, and can be hovered over to show detailed information about the components making up current attractiveness.

Product Resources and Stock Keeping


Currently under heavy development is the new (product) resources mechanic, where you will need to make sure each object has enough resources in stock, in order to be able to sell products to your visitors or feed your crew / performers.

New Storage objects will be added to allow you to keep resources in stock and ready to be used to resupply vending objects during your event. Certain types of resources require a certain type of storage, like burgers need to be stored in a refrigerator, and beer needs to be stored in tanks or beer kegs.

Also, an additional “Runner” crew type will be added, which will make sure resources are transported between objects, and if no resources of any type are available anymore, they will transport them from the resource spawn point.

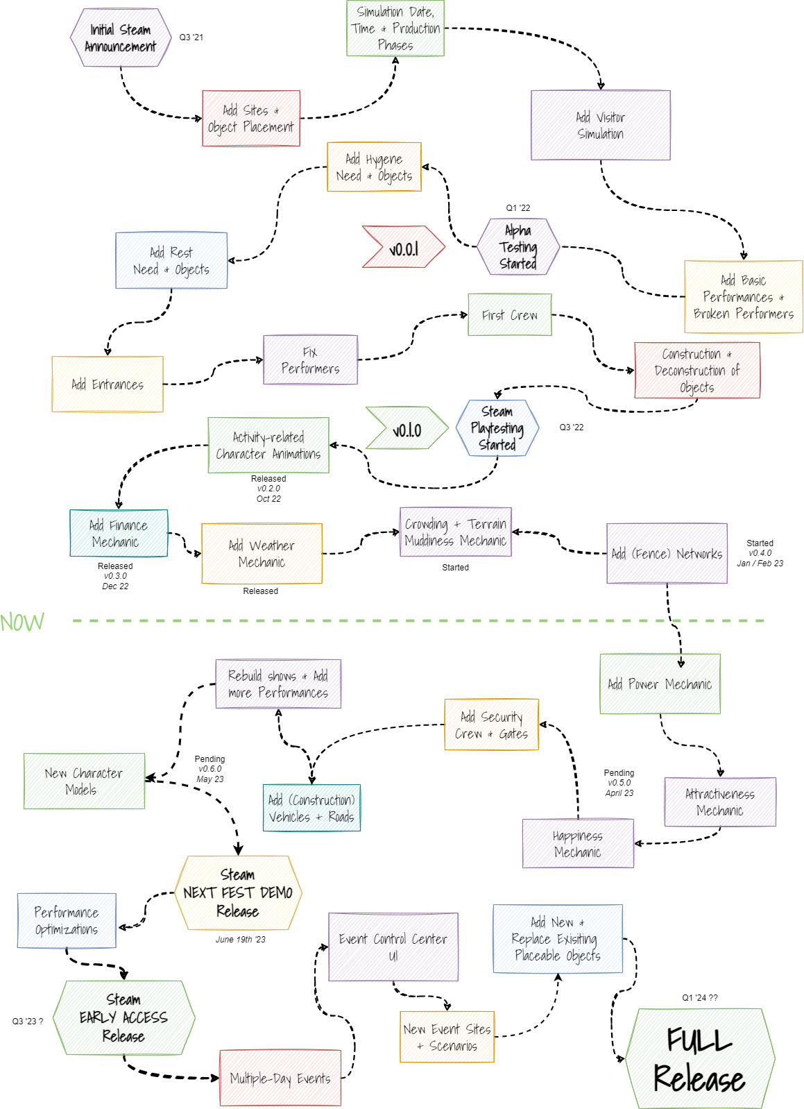
Development Update 7

While outside the snow is still falling, inside the work on Festivals - Headliners is progressing steadily, continue reading to find out what’s happening behind the scenes and what to expect for the rest of the year!

Next Fest Participation


We’re very happy to announce that we’ll be participating in the next edition of Steam Next Fest, taking place June 19th to 26th, 2023 @10:00AM Pacific. We’ve been preparing for this for a long time, and are very excited to bring you all sorts of livestreams and in-game events, next to a new demo, available to anyone for the duration of Next Fest. Right now we’re planning and preparing everything, make sure to keep an eye on the discord [] for updates!

Updated Roadmap


With this, we also had to update the roadmap a bit. As we can’t participate in Next Fest once we release into early access, the early access release date is now set for mid-summer. The first months of 2023 have been spent making some major changes to how the game stores event saves and how new features are added in general. During the coming months we’ll focus on the final game mechanics, improving visitor simulation, and adding performances.



As you can see, some items have been reordered and overall most items have been pushed back some time, to accommodate our next fest participation, and allow more time during early access so we don’t have to rush the full release at the last moment.

But even though we need a little more time, we’re still very productive and adding lots and lots of new features and other improvements. Many have been bundled in the v0.4.0 release, which is set to come out this weekend!

Playtest Release v0.4.0



Experimental Features in Settings


As mentioned before, some major changes have been made to how new (experimental) features are added to the (playtest) game. Most of the new features to be added during both playtest and early access can first be enabled optionally, from the game’s settings, before they are turned on by default for everyone. This way, we hope to avoid the risk of making the game unplayable under certain circumstances, when new features are added.

Networks


Ever since work started on Festivals - Headliners, a key game mechanic we wanted to add was network-based functionality, in our case that means things like Fences, to guide visitors around your event site, and Powerlines, to distribute power between the various stages, stalls and other objects you’ve placed.



An initial version of this mechanic has been added some time ago, and while it still is pretty buggy, we’d like players feedback on how the mechanic is to play with and how we should improve it. We’ve only added fences to get started for now, but placing some around your event site already improves the quality of the simulation quite a bit.

Operationality


As announced in the previous update, we’ve been working on adding operationality to objects like stages and vending stalls, which requires an object to be fully operational before characters are able to use it.

What conditions need to be met before something is marked as “Operational” differ for each object, and will continue to evolve as more game mechanics are added, like power consumption for instance. Again, this will be used to integrate into other game mechanics, like crew and inventory management.

You can see what things an object requires and whether those have been provided from the Object Info Layer overview:



The State of Saving Event Progress


Something which was long overdue is the ability to save your progress during an event while playing the game. Players have been able to store the design and setup of their event for quite some time already, but the progress during an event has been left out.

Until now! While still very experimental, you can now enable storing the progress of your current event, along with all the visitors, crew, objects and scheduled performances, from the experimental features in the settings menu. Please note you will need to enable this every time you start the game, if you save your event without the feature enabled, the progress for your event will be lost.

You could also use this feature to “reset” an event you want to produce again, but we’re also working on adding yearly editions to events, to allow for more progressive gameplay. More on that in a future development update!

Focus on Smaller Events


We’ve noticed many playtesters, eager to get into real large-scale festival production, immediately use our biggest development site, the City Park, to setup a large event with a massive production.

These kinds of events are why we started this game, and something we’re confident to achieve, given the possibilities provided through the Unity Engine, and the capabilities of modern-day high-end gaming PCs.

That said, at this moment, performance of the game is still not where it should be to run events of such scale smoothly. And while we try to keep the games performance up while adding new features, we’ll also need to come back at a later stage and make many improvements.
Until we’re at a point in the game’s development where we can invest in those optimizations, we’d like players and testers to focus on smaller events and gather feedback on the actual gameplay and features we’re adding, also for players with a more basic PC.

Because of this we won’t be shipping the “Large Dev Site” and “City Park Site” with the game for now, and events created on these maps won’t be able to load from version v0.4.0 onwards. We hope to be able to work on optimisation soon, but we first need to make the game feature-complete, before we can start this.

2023 Development Update (006)

Happy New Year! We wanted to start out the new year fresh, so we had our logo redesigned, and this is the end result!



We’ll use this logo and style at least until we start the early access release, which is currently planned to be released somewhere in the first half of the year.

Please let us know what you think, we’d love to hear your thoughts, either through the comment below, the steam discussions, or on Discord!

Holiday Update


Just before christmas, we released the holiday update, v0.3.0, which was announced in the update video we released late November last year.

This update has been in the works for quite some time, and marks the first in a series of updates, focusing on developing the core game mechanics, like the finances system, the (over)crowding mechanic, visitor happiness, site attractiveness, and object operationality.

We’ll explain how all these come together in these development updates over the coming months. Here we’ll briefly discuss these and other changes released last month.

Finance Mechanic


During the planning and production of your event, you’ll now have to take financing into account. All objects you want to rent have rental costs associated with them, and all the food and drinks you sell to visitors will have to be paid for as well. Visitors also have a set amount of money available to them for the duration of your event, so they can only spend a certain amount, before running out of money.


Finance Tooltip Screenshot


Object Info Panel Finance Section Screenshot

While this first version is still somewhat basic (it doesn’t include any ticket sales for instance), it will serve as a foundation for the development of other game mechanics, and gives you something to keep an eye on during the show phase of an event. At thawe end of your event, in the Post Production panel, you can see the final balance for the production, and whether you made any profit.


Post Production Panel Screenshot

Weather Mechanic


An initial version of the Weather mechanic was also introduced, though still in a very basic way for now. The will change throughout your event, and from time to time you may experience a (heavy) rainstorm. This will be used to impact the muddiness of your terrain for example, and have an impact on the happiness of your visitors.

The current graphics use Unity’s VFX graph under the hood, weather being the first of many effects we hope to implement using this technology. That said, we’re still learning, so the current FX are fairly limited, but will be improved in the future.

Minor Improvements / Content Additions



Kitchen Equipment


We’ve added some more props to vending objects, like tables and refrigerators. We’ll be adding more props, like grills, pots and pans soon as well.



Sandbox Event Setup


You can now manually set the number of visitors to aim for during the event. When you start a new sandbox game, use the Visitor Count field to set a custom number of visitors. The values you’re used to are used as default values when you select an event site.

Stage Performance Bug


A nasty bug was also introduced in version v0.3.0, which had a major impact on the fps, and made performers no longer perform on stage properly. This has now been fixed in v0.3.1, thanks playtesters for reporting this to us.

Current Work & Upcoming (Winter) Update



And there’s lots of more good stuff to come these cold winter months!

Crowding Mechanic


One of the things we’ve been eager to start work on are the (over)crowding game mechanics. How crowded certain areas of your event site are influences a lot of things, like the happiness of your visitors, but also the state of the terrain, especially under demanding weather conditions.


Screenshot of Crowding Overlay

Other mechanics will be constructed using the crowding mechanic, so once we’ve got it working properly, we’ll be able to start work on more gameplay mechanics, aiming to give you more stuff to do during an event, and make the entire experience more realistic.

Object Operationality


Maybe, if you’re one of our beloved playtesters, you’ve noticed that simulated characters will attempt to use vending and service objects, which haven’t been constructed yet. This can lead to funny situations, where visitors are queuing for a certain object, while other visitors just walk straight through the yet to be constructed object.

That’s why we’re working on “Object Operationality”, meaning an object is supposed to be marked as “Operational”, before it will be used by visitors and other characters.


Screenshot of updated InfoLayer UI Indicator

What conditions need to be met before something is marked as “Operational” differ for each object, and will continue to evolve as more game mechanics are added, like power consumption for instance. Again, this will be used to integrate into other game mechanics, like crew and inventory management.


That’s it for now, we wish you a great 2023, and hope to see you in Festivals - Headliners soon!

Fall Update Video

We've got updates! Instead of a lengthy piece of text, here's a video showing some of the stuff we're aiming to release BEFORE the end of the year!

https://www.youtube.com/watch?v=_knnH07n_uY

Check out the video, like, comment, subscribe, and don't forget to (sign up for the) playtest!

Development Update 005

We're very happy to announce we've released our first official "major" update to the game for playtesting!

Performers On Stage


After several months of procrastination, it was time to resolve the issues with Performers not being able to reach their stage positions. There was a bunch of work which had to be done to get Performers integrated into the simulation properly, a lot more than we had thought initially.

As performers have to be on stage when their performance starts (the show must go on!), we added teleportation, which allows them to spawn on stage the moment they are supposed to go on. They will also teleport if they can’t find a path to the stage, which allows a bit more flexibility when setting up and fencing off your event site.

Animations


Once we had the performers being able to walk to their proper performance positions, we wanted to add some animations, to make sure your visitors have something to watch. We’ve also added some basic instruments / backline for them to use during the performance.




We’ve also added some initial animations to the crew while they are constructing the event site. More improvements will be added later, as we add more roles for Crew, like working at a vendor.



Tech



Unity Update


One of the major things which was complicating development has been the Unity version we’ve been stuck using, and the version of Unity’s ECS package which was available.

Earlier this year, Unity released some major updates for ECS, which meant we had to make a lot of changes to our code to be able to use this new version, which would make our development process a lot easier. As we speak, Unity is in the process of releasing yet another major update, so more updates will be integrated into the game soon.

As we’ve mentioned before, most of the simulation subsystems in the game rely on ECS, so this is a key part of the entire game experience. We have now updated to a recent Unity 2020.3 version, enabling us to make use of many of these changes, and are able to deliver a better game than before.


Rendering & Performance


One of the hardest parts in developing Festivals - Headliners is performance. As we want to simulate visitors' behavior very accurately, a lot of calculations need to be done, while we also need to keep the framerate up.

The second hardest part is keeping the rendering of this simulation light-weight, while making the game look beautiful. Again, we need to keep framerate up. As most of the game is played using a free-orbit camera, Unity’s rendering has to keep up with rapid changes of what should be rendered, and what shouldn’t. This process is called culling.

When the simulation isn’t running, culling isn’t an issue, as there’s plenty of time for Unity to figure out what should be shown on screen, while maintaining a decent framerate. But when the simulation is running, and already straining performance, the additional culling operations performed by Unity when rotating or moving the camera causes a noticeable lag (not to mention the overall drop in framerate).

Now can this be solved entirely? By tuning down all graphics, we could gain significant performance. But great graphics are, as mentioned, one of the primary goals we wanted to achieve in this game. So we decided to, for now, pick graphics over performance, while allowing certain graphics options to be disabled in an attempt to accommodate players who don’t have a really high-end gaming rig.

Let us know how this works out for everyone. We’ve tested extensively using a 3060ti, which runs the game great at 1080p on medium quality.



That's it for now! v0.2.0 is already live on Playtest and should be updated in Playtesters' libraries already. Also, check out the full changelog, and don't forget to sign up for playtesting if you haven't already!

Roadmap & Playtest Update

After lots of procrastination, I've finally been able to put together a ROADMAP for the game I feel somewhat confident in sharing. I've always tried to be very cautious when making statements about the game's progress, especially when I expect the game to be completed / released. Festivals - Headliners is a mostly one-man-with-some-help-from-others project, and the one-man in question (me) also has a fulltime job and various other projects to work on.

HOWEVER - as development has been going pretty smoothly the past months, and because we've made some hard decisions, we can finally show you how when plan to get to a fully released game by the Summer of 2023:



Those of you who’ve been following the game’s development since the start might notice that 2 of the initial features have been omitted from this roadmap: Custom stage designs & Custom shows.

We haven’t forgotten about these, but we’ve decided to remove them from Festivals - Headliners entirely. Instead, we’re gonna build a game entirely dedicated to this. We won’t reveal too much at this moment, but expect something truly EPIC to be announced in the coming months.

First update - Performer Animations - Coming Soon


And we’re happy to announce that we’re well on our way to deliver the first milestone of the roadmap already on time! We’re in the final process of adding specific animations to all types of characters.

We’ve already been able to add Performer animations, which was the hard part, and are now setting up working animations for Crew. Expect a development blog & playtest update before the end of the month!

Playtest slowly gaining players


Of course, the playtesting version of the game has been Rolling out to initial subscribers for some time now. We’ve created a timeline which allows us to ensure everyone who signs up for playtesting will get access prior to the Early Access release.

While the first people are starting to Play the game, we are not getting a lot of feedback just yet. This is a bit sad, as we don't have a clue what people like or dislike specifically about the game.

That's why we'd like to take advantage of the opportunity to ask everyone who's currently playtesting, or is interested in doing so in the future, to, pretty pretty pretty please, fill out the "PostGame Survey". We’ve made it even easier to get to the form from anywhere in the game, you can simply click the star icon in the lower left corner:



That's it for now, expect v0.1.5 to be live on playtest soon, containing the buttons mentioned above, and a revamped in-game tutorial!

Development Update 004

Lights


Let there be light! Light shows have finally come to stages. For now randomly generated light shows will be played during performances, but we're already working on a show editor to create your own shows already. Also, we've added some nice decorative light masts you can use to decorate your site.

Graphics Quality Setting


In order to allow players with a modest PC to continue playing the game, we’ve started adding settings to control the rendering quality of graphics. At the moment, you can choose between low, medium or high, depending on the capabilities of your CPU and GPU. You can compare which option works best for you by looking at the current frame rate shown in the top left corner of the game.

Naming characters and objects manually


After adding names, we’ve been working on allowing names of characters to be set manually. You can change a character’s name by clicking on their name from their Info Panel. We’ll be adding the option to name objects shortly as well.

Post production panel


We’ve added an initial version of the “Post Production Panel”, which will display all sorts of interesting statistics about your event once it finishes. At the moment, we only show the total number of visitors who attended your event, we’ll be adding more stats here in the coming months.

Slowing down gameplay


The biggest change to announce in this update is probably the way time passes when in the game. Originally, every “real second” would count as 60 “in-game seconds”. This would make the entire event, as it is currently set up, take about 12-15 real-world minutes.

Everything a visitor would want to do during the event, such as the performances to watch, what drinks and food to get, would have to have been done during this timespan, causing a lot of actions to take place simultaneously. By slowing down the progression of time in the game, visitor actions appear a lot more like you would expect actual people to when visiting an event.

We decided to take the step of slowing the game 4x, making an earlier 15-minute game now take about an hour. We’ll also have to extend the performances added to the game, which will now consist of multiple songs, with their own customized shows.

Overall we think this change really benefits the game, and will give us a bit more leeway when it comes to keeping the simulation fast and efficient.

Object Construction & Crew


One of the key gameplay features of Festivals - Headliners, is the Construction and Deconstruction of the (objects on) the Event Site by Crew. This is what the entire cycle of Production Phases is based upon!

https://youtu.be/XhtX4L6Y2bM

After a lot of work was done to improve the overall quality of the game’s code, we now have been able to add Object Construction (and some Deconstruction) to the Game! Also, CREW is now included in the game, and you can hire and fire crew members during all your events production phases!

Quick Playtest Update

Hi all! Just a quick update on the playtest - we’re proud to announce we’ve officially “released” the playtest, and have started accepting testers!

If you haven’t signed up yet, please do so on the main storage page for Festivals - Headliners, linked below.

https://store.steampowered.com/app/1168400/Festivals__Headliners/

Also, there’s a sneak peak of Construction and Crew on our Youtube channel! Be sure to check it out, leave a like, comment and subscribe!

https://youtu.be/XhtX4L6Y2bM