Car Trader Simulator cover
Car Trader Simulator screenshot
PC Switch Steam
Genre: Simulator, Strategy, Indie

Car Trader Simulator

Car Trader Simulator & Train Station Renovation - "BETA IS COMING IN NEXT WEEK"

Hello Gearheads!



Beta Car Trader Simulator and Train Station Renovation starts on October 15, 2019 (Tuesday). From the morning we will be working on sending keys to all people who have caught up in beta testing.



If someone has not yet managed to sign up for beta testing then you can do it by writing to us via email or fanpage.

Best regards
Car Trader Simulator team

Visit our social media profiles to be up to date with latest updates!


LMG! on Facebook, Twitter, DISCORD


https://store.steampowered.com/app/689980

Car Trader Simulator Devlog #24 - "Mafia"

Hello Gearheads!



One of the paths in the game will be "Mafia". It was designed in the event of a very bad choices that deviates from the path of a primary car dealer.



In addition, there are two other ways to choose, which will also depend on the decisions we make in the game.

Do you prefer to be an honest seller in the game or try some mafia life?

Best regards
Car Trader Simulator team

Visit our social media profiles to be up to date with latest updates!


LMG! on Facebook, Twitter, DISCORD


https://store.steampowered.com/app/689980

Car Trader Simulator Devlog #23 - "Story Mode"

Hello Gearheads!



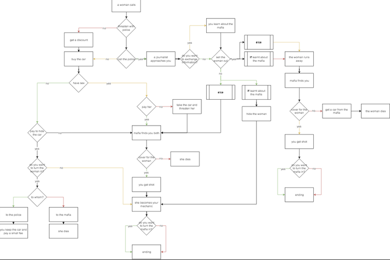
In recent weeks, our teammate has been working on creating the entire story path in the game. There was a lot of work to do because different collisions had to be taken into account due to the player's choices. The picture below shows a simplified mind map of the process of creating a story path.



The diagrams resemble a treasure map, but we assure you that the entire story of the game is included there.

Story mode or sandbox, what do you think is better?

Best regards
Car Trader Simulator team

Visit our social media profiles to be up to date with latest updates!


LMG! on Facebook, Twitter, DISCORD


https://store.steampowered.com/app/689980

Car Trader Simulator Devlog #22 - "Golden customer"

Hello Gearheads!



Today a few words about our main campaign. At the beginning of each stage of the campaign, we get a call from the "golden customer", which gives us the main mission for the entire mission. We don't have a specific way to complete the mission, so we can complete it in many ways.

https://youtu.be/GzgiG2ajdLk

At the moment this is a small announcement of the campaign in which we are waiting for even more features and interesting events.

Do you like the golden client function in the campaign?


Best regards
Car Trader Simulator team

Visit our social media profiles to be up to date with latest updates!


LMG! on Facebook,
Twitter,
DISCORD



https://store.steampowered.com/app/689980


Car Trader Simulator Devlog #21 - "Special events"

Hello Gearheads!



We are finishing work on special in-game events to diversify your gameplay. One of the best elements of the game is this moment of surprise, when during a standard game suddenly a completely new option appears that we can use and decide on its choice.



We promise you that there will be many such events and we will try to make them repeat as rarely as possible.

What do you think about special in-game events, are they necessary or do you treat them as an addition?

Best regards
Car Trader Simulator team

Visit our social media profiles to be up to date with latest updates!


LMG! on Facebook
LMG! on Twitter
LMG! on DISCORD


*slaps "add to wishlist" button*




https://store.steampowered.com/app/689980



Car Trader Simulator Devlog #20 - "Hospital, prison and others"

Hello Gearheads!



While working on the main map for the game, this week we've added several distinctive buildings (objects). While navigating the map you will be able to encounter buildings such as hospitals, prisons, garages ....



It remains for us to fill the entire map with interesting places that will affect the game and the variety of gameplay.

What special object / building should we add to the game?

Best regards
Car Trader Simulator team

Visit our social media profiles to be up to date with latest updates!


LMG! on Facebook
LMG! on Twitter
LMG! on DISCORD


*slaps "add to wishlist" button*



https://store.steampowered.com/app/689980/Car_Trader_Simulator/

Car Trader Simulator Devlog #19 - "City map"

Hello Gearheads!



For the first time we present our main city map, which will accompany us throughout the game. It is here that we encounter various smaller and larger events that will diversify the game, and our drivers will be able to reach garages in different parts of the city using streets and roads.



As you can see, the map is divided into different zones, which will help you orientate yourself and plan your route.

How do you like the final version of the map, do you like it or would you change something?

Best regards
Car Trader Simulator team

Visit our social media profiles to be up to date with latest updates!


LMG! on Facebook
LMG! on Twitter
LMG! on DISCORD


*slaps "add to wishlist" button*



https://store.steampowered.com/app/689980/Car_Trader_Simulator/

Car Trader Simulator Devlog #18 - "Graphics fixes"

Hello Gearheads!



Last week we took care of visual and graphic amendments. We noticed that in many places the interface is unreadable or could just look better, so that was the purpose of our work. The effects can be seen in the pictures below.





Next week we want to prepare a large patch, which will introduce a new map about which we wrote a few weeks ago.

What do you think about the new amendments, do you like them?

Best regards
Car Trader Simulator team

Visit our social media profiles to be up to date with latest updates!


LMG! on Facebook
LMG! on Twitter
LMG! on DISCORD


*slaps "add to wishlist" button*



https://store.steampowered.com/app/689980/Car_Trader_Simulator/


Car Trader Simulator Devlog #17 - "Employees"

Hello Gearheads!



Today, a few words about the system of employing for your company.
The list of people who can be employed will be very extensive and each person will differ in terms of skills, type and salaries.



Each employee will be able to place his equipment on an item that will affect his statistics or help him at work.

What do you think about this system of employing and would you like to add something?

Best regards
Car Trader Simulator team

Visit our social media profiles to be up to date with latest updates!


LMG! on Facebook
LMG! on Twitter
LMG! on DISCORD


*slaps "add to wishlist" button*



https://store.steampowered.com/app/689980/Car_Trader_Simulator/

Car Trader Simulator Devlog #16 - "Achievements"

Hello Gearheads!



Today we will tell you about the features that all players know. We're talking about achievements in the games.



In addition to the achievements on the steam platform, additional achievements inside the game will also be available. For fans of finishing the game in 100%, it will be a nice addition.



What do you think about the system of achievements and what challenges to complete would you like to add to the game?

Best regards
Car Trader Simulator team

Visit our social media profiles to be up to date with latest updates!


LMG! on Facebook
LMG! on Twitter
LMG! on DISCORD


*slaps "add to wishlist" button*




https://store.steampowered.com/app/689980/Car_Trader_Simulator/